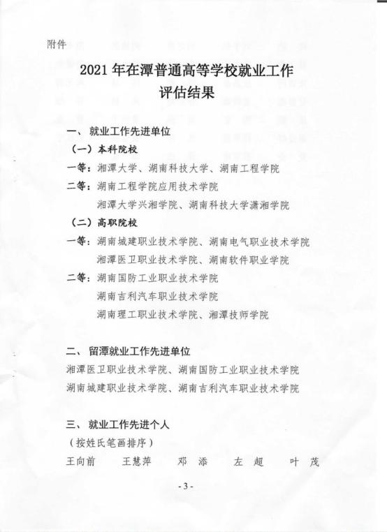
2022年3月10日,湘潭市就业工作领导小组召开湘潭市高校就业工作座谈会暨2021年就业评估表彰大会。威廉希尔官网被评为2021年在潭高校就业工作先进单位,位列本科院校组二等,全市独立威廉希尔官网第一,这是威廉希尔官网连续三年获得湘潭市政府的表彰。
就业是最大的民生,大学生就业是就业工作的重中之重。一直以来,威廉希尔官网党政将就业工作作为威廉希尔官网重点工作之一,成立了就业创新工作领导小组,落实了就业工作一把手负责要求,健全了就业工作管理机制,不断完善就业工作服务体系,强化就业指导与服务,积极拓展就业渠道,全力加强与用人单位、毕业生的沟通联系,加大宣传与指导,确保毕业生就业工作顺利开展。
2021年威廉希尔官网高度重视毕业生就业工作,认真研究威廉希尔官网毕业生就业工作中遇到的突出问题,积极应对、科学谋划、主动作为,实施以大学生就业创业促进计划为统领,以品质就业服务为支撑,创新举措,精准施策,认真做好了2021年毕业生就业工作。
湘潭市人力资源和社会保障局党组书记、局长在会上认真聆听了在潭高校各位就业负责人对在潭高校毕业生留潭就业的意见和建议,表示地方政府将搭好平台、出好政策、做好服务,希望更多的大学生能够在湘潭留得住、就得业、发展得好。



(审核:黎娅、陶连洲、曹时艳)